

结直肠癌(CRC)作为全球常见的消化道恶性肿瘤,其发病率和死亡率居高不下。尽管近年来靶向治疗与免疫治疗取得了长足进步,但复发和转移仍是导致患者死亡的主要原因。寻找新的分子标志物和治疗靶点,对于改善患者预后具有重要意义。
2023年12月,复旦大学附属中山医院研究团队在《Cancer Letters》期刊(2023, 578: 216460)发表了题为《Coiled-coil domain-containing 154 promotes colorectal cancer proliferation and metastasis via interacting with minichromosome maintenance complex component 2》”的研究论文。该研究首次系统评估了卷曲螺旋结构域(CCDC)蛋白家族在结直肠癌中的临床价值,并深入揭示了CCDC154通过与MCM2相互作用促进肿瘤增殖与转移的分子机制,为结直肠癌的诊断与治疗提供了新的潜在靶点。
研究背景:CCDC蛋白家族在肿瘤中的未知角色
卷曲螺旋结构域(Coiled-coil domain,CCD)是一种由两到多个右手α螺旋相互缠绕形成的左手超螺旋结构,广泛存在于约10%的蛋白质序列中。CCDC蛋白家族成员众多,可发挥结构蛋白、调节蛋白、DNA结合蛋白等多种功能,参与细胞骨架组装、信号转导、基因表达调控等重要生物学过程。
近年来,越来越多的证据表明,CCDC家族成员在多种恶性肿瘤中发挥关键作用。例如,CCDC50是肝细胞癌的诊断和预后标志物,CCDC3通过结合p53和MDM2抑制乳腺癌生长,CCDC124在食管癌、子宫内膜癌等多种肿瘤中高表达。然而,CCDC蛋白在结直肠癌中的表达模式、临床意义及生物学功能,此前尚缺乏系统性的研究。
核心发现:CCDC154是结直肠癌中关键促癌因子
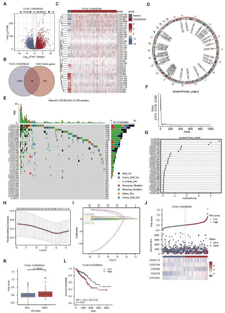
研究团队首先利用TCGA数据库中的结直肠癌数据集(TCGA-COADREAD),系统分析了36个CCDC家族成员的表达谱与临床相关性。通过差异表达分析、随机森林算法和LASSO回归,筛选出5个具有预后价值的CCDC基因(CCDC85A、CCDC79、CCDC154、CCDC68、CCDC113),并建立了基于这些基因的CCDC评分模型。该模型能够有效区分结直肠癌患者的总生存期(HR=1.91, p<0.001)。
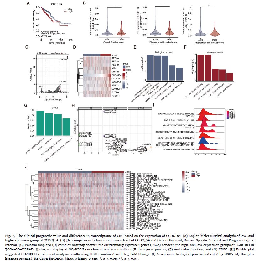
在五个候选基因中,CCDC154表现出最强的预后相关性(p=0.003),且其高表达与较差的总生存期、疾病特异性生存期和无进展间隔显著相关。基于此,研究团队将CCDC154确定为后续功能机制研究的核心分子。

表达与临床意义:CCDC154高表达预示不良预后
为进一步验证CCDC154的临床价值,研究团队在119例结直肠癌患者的组织芯片中进行了免疫组化染色。结果显示:
1】CCDC154在结直肠癌组织中显著高表达,与配对癌旁组织相比差异明显(p<0.05);
2】ROC曲线分析显示,CCDC154具有较好的诊断价值(AUC=0.751);
3】Kaplan-Meier生存分析表明,CCDC154高表达患者的总体生存期显著缩短(log-rank p=0.019);
4】多因素Cox回归分析进一步确认,CCDC154高表达是结直肠癌患者的独立预后危险因素(HR=2.138, 95% CI 1.114–4.105, p=0.022)。

功能验证:CCDC154促进结直肠癌增殖与转移
研究团队在多种结直肠癌细胞系(SW480、SW620、HCT116、RKO等)中检测了CCDC154的基线表达水平,并利用慢病毒介导的shRNA技术在HCT116和RKO细胞中稳定敲低CCDC154。功能实验结果显示:
1】细胞增殖能力显著下降:MTT实验和克隆形成实验均证实,CCDC154敲低后细胞增殖受抑(p<0.001);
2】细胞凋亡比例增加:流式细胞术显示,CCDC154敲低组凋亡率明显升高;
3】迁移和侵袭能力减弱:Transwell实验表明,CCDC154敲低后细胞迁移和侵袭能力均显著下降;
4】体内成瘤能力减弱:在裸鼠皮下移植瘤模型中,CCDC154敲低组肿瘤体积和重量均显著小于对照组(p<0.001)。
值得一提的是,本研究中所使用的结直肠癌细胞系(包括SW480、SW620、HCT116、RKO等)均由苏州鉴达生物科技有限公司(Genetic Testing Biotechnology)完成细胞系鉴定,确保了实验材料的可靠性和可重复性,为研究结果的科学性提供了坚实基础。
机制探索:CCDC154与MCM2相互作用驱动恶性表型
为阐明CCDC154的分子作用机制,研究团队采用免疫共沉淀结合液相色谱-质谱联用(LC-MS)技术,在RKO细胞中筛选与CCDC154相互作用的蛋白。结果发现,MCM2(微小染色体维持复合物组分2)是CCDC154的关键相互作用蛋白。
MCM2是真核生物DNA复制起始与延伸的核心调控因子,在增殖细胞中高表达,是反映细胞增殖活性的敏感指标。进一步的验证实验表明:
1】CCDC154与MCM2存在直接相互作用:co-IP实验证实两者在细胞内结合;
2】CCDC154敲低导致MCM2表达下调;
3】MCM2过表达可部分逆转CCDC154敲低所导致的增殖和迁移抑制,提示CCDC154通过MCM2发挥促癌作用。

免疫微环境:CCDC154高表达与CD8⁺ T细胞浸润负相关
肿瘤免疫微环境在结直肠癌进展中发挥重要作用。研究团队通过CIBERSORT和ssGSEA算法分析发现,CCDC154高表达与CD8⁺ T细胞浸润减少、中性粒细胞浸润增加显著相关。免疫组化验证进一步证实了这一关联(Spearman r = -0.52 和 0.54,均p<0.01)。
此外,CCDC154高表达组中多个免疫检查点基因(如ADORA2A、CD40、CD47等)和HLA家族基因的表达也发生了显著变化,提示CCDC154可能通过影响肿瘤免疫微环境,促进肿瘤的免疫逃逸。
临床相关性:CCDC154/MCM2/Ki-67/p53共表达网络
研究团队对结直肠癌组织切片进行了CCDC154、MCM2、Ki-67和p53的连续切片免疫组化染色,并进行了相关性分析。结果显示:
1】CCDC154与MCM2表达呈正相关(Spearman r=0.577, p<0.001);
2】CCDC154与Ki-67表达呈正相关(Spearman r=0.492, p<0.001);
3】CCDC154与p53表达呈负相关(Spearman r=-0.521, p<0.001)。
这些结果表明,CCDC154可能通过调控细胞增殖相关分子网络,参与结直肠癌的发生与进展。
研究意义与展望
本研究首次系统揭示了CCDC蛋白家族在结直肠癌中的表达特征与临床意义,并深入阐明了CCDC154通过结合MCM2促进肿瘤增殖与转移的分子机制,具有以下重要意义:
新标志物发现:CCDC154可作为结直肠癌独立预后标志物,具有临床转化潜力;
新机制解析:CCDC154与MCM2的相互作用为结直肠癌增殖调控提供了新的分子通路;
新靶点提示:靶向CCDC154/MCM2轴可能成为结直肠癌治疗的新策略;
免疫微环境关联:CCDC154与CD8⁺ T细胞浸润的负相关,提示其可能影响免疫治疗疗效。
当然,本研究也存在一定局限性:CCDC154与MCM2相互作用的具体结构域、调控细节及上下游信号通路仍需进一步探索;CCDC154在结直肠癌中的功能是否受翻译后修饰调控,也值得深入研究。
未来,随着对CCDC154功能网络的深入解析,以及基于CCDC154的靶向干预策略的开发,有望为结直肠癌患者提供新的精准诊疗方案。
苏州鉴达(Genetic Testing Biotechnology, GTB)除提供细胞系STR鉴定服务外,还提供亲子鉴定业务。本公司的亲子鉴定业务包括常规的亲生血缘关系鉴定(三联体或二联体的亲权鉴定)、Y染色体鉴定、X染色体鉴定以及全同胞关系鉴定。苏州鉴达目前采用国际先进的STR检测技术,使用国际公认准确的ABI 3130 DNA遗传分析仪,亲子关系准确性高达99.99997%。如需了解更多细胞系STR鉴定及亲子鉴定的相关信息,可添加以下联系方式详询。







































